首页
关于我们
鼎鑫简介
资质荣誉
业务范围
环境影响评价
清洁生产审核、验收
突发环境事件应急预案
竣工环保验收
环境工程设计、环境污染治理
项目案例
清洁生产审核
清洁生产审核验收
环境影响后评价
突发环境事件应急预案
环境工程设计、环境污染治理
竣工环保验收
环境影响现状评估
环境影响评价
土壤污染状况调查
环评服务
环境空气
水环境
声环境
环境风险
人才招纳
社会招聘
联系我们
项目案例
清洁生产审核
清洁生产审核验收
环境影响后评价
突发环境事件应急预案
环境工程设计、环境污染治理
竣工环保验收
环境影响现状评估
环境影响评价
土壤污染状况调查
土壤污染状况调查
首页
>
项目案例
>
土壤污染状况调查
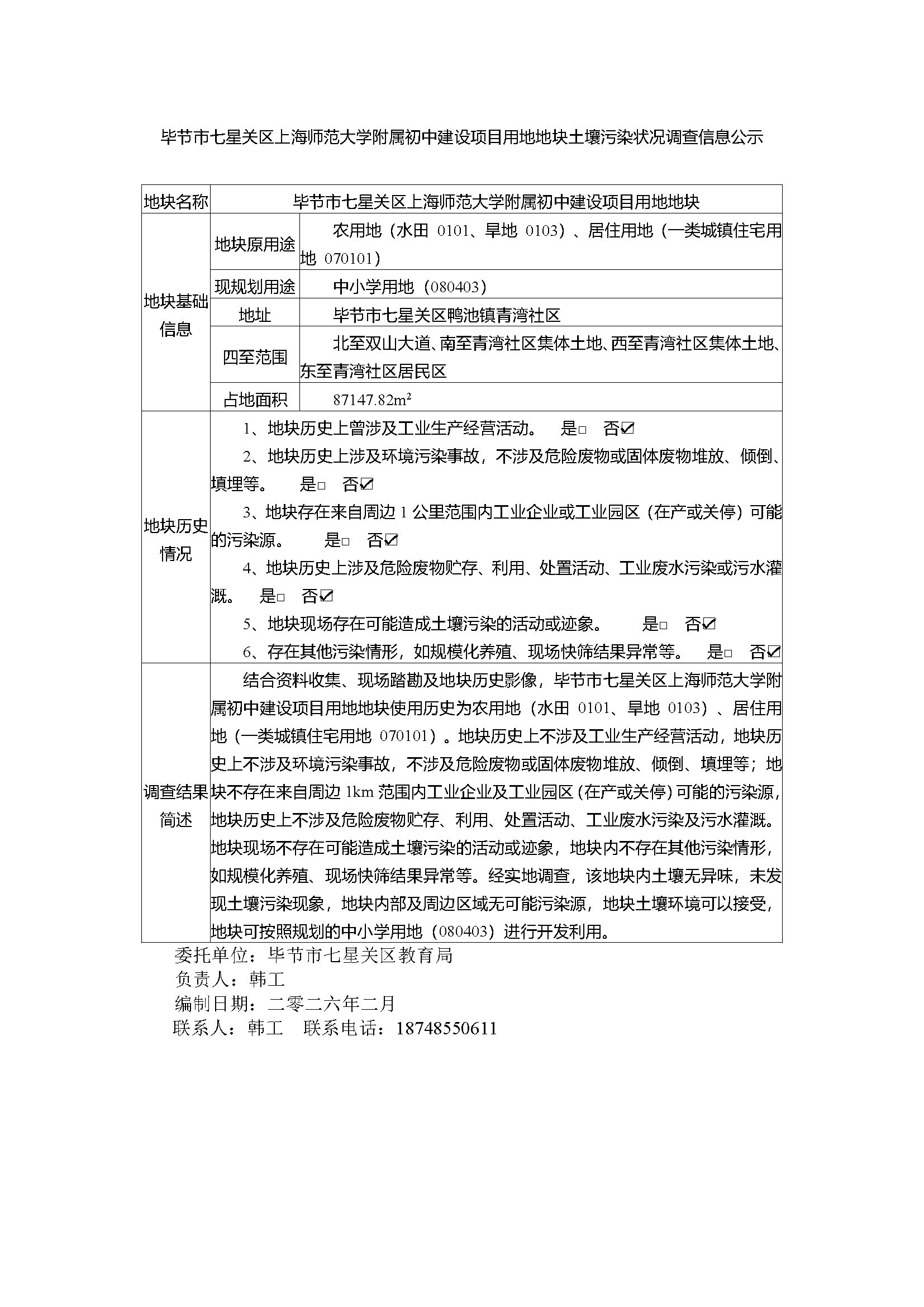
毕节市七星关区上海师范大学附属初中建设项目用地地块土壤污染状况调查信息公示
发布时间:2026-02-04
分享至
QQ空间
新浪微博
腾讯微博
QQ
微信